
2023“理解当代中国”全国大学生英语能力大赛由北京外国语大学主办,外语教学与研究出版社承办。为响应大赛组委会要求,由伟德国际victor1946承办校级初赛。现将有关事项安排如下:
一、大赛宗旨
引导当代大学生理解当代中国,深入领会习近平新时代中国特色社会主义思想的核心要义,学会用中国理论观察和分析当代中国的发展与成就,向国际社会分享中国改革与发展的经验与智慧;通过阅读夯实语言基本功,丰富知识储备,提高跨文化能力、思辨能力、创新能力;通过书写促进对当代中国的深入理解,提高用英语讲好中国故事的能力;通过考查对习近平新时代中国特色社会主义思想关键术语和中华思想文化术语的翻译及阐释、对不同文体语篇特点的把握、对相关翻译策略及原则的运用,增强学生国际传播意识,增进对国际传播基本规律的理解,进一步提升外译能力,助理构建中国特色话语体系,为培养堪当民族复兴大任的高素质国际化外语人才作出贡献。
二、参赛对象
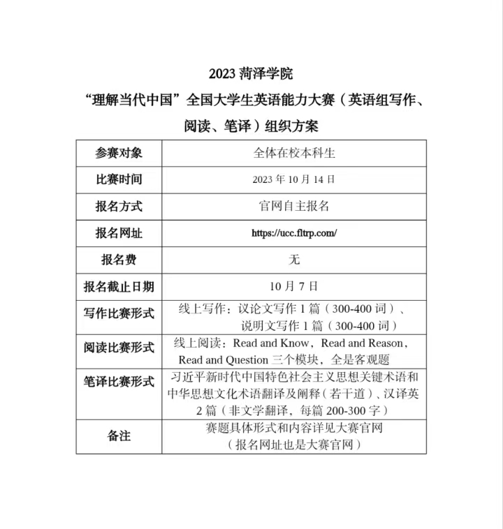
伟德victor1946全体在校本科生均可报名参赛(不限专业)
三、比赛时间
2023年10月14日
四、报名方式
按照大赛组委会要求,本次大赛采用网络报名方式,2023年9月18日起开始报名,拟参赛学生可登录大赛官网(https://ucc.fltrp.com/)从学生报名端口填写个人信息报名参赛。报名截止时间至2023年10月7日。
五、比赛方式
英语组写作、阅读、笔译校级初赛采用线上比赛的方式,线上比赛赛题由主办单位提供。其中,阅读线上比赛仅为客观题,分为Read and Know,Read and Reason,Read and Question三个模块。写作线上比赛题型为基于特定情境的议论文写作1篇(300-400词左右)、说明文写作1篇(300-400词)。笔译比赛形式为习近平新时代中国特色社会主义思想关键术语和中华思想文化术语翻译及阐释(若干道)、汉译英2篇(非文学翻译,每篇200-300字)
赛题具体形式和内容详见大赛官网“理解当代中国”全国大学生英语能力大赛英语组写作、阅读、笔译样题。
六、奖项设置
特等奖和一、二、三等奖获奖人数分别占本校参赛选手总数的1%、5%、10%、15%。所有获奖选手将获得由大赛组委会颁发的获奖电子证书。本次大赛获得二等奖以上的选手将结合评委老师意见,择优推荐2名选手参加山东省复赛。